UI/UX Design

With a fine-studio arts and graphic design background, I create user-centric design solutions and produce better experiences through visual communication. I love problem-solving and UI/UX research to grow in these areas related to design. With User Interface and User Experience, I am dedicated to enhancing and building on my interests in this creative, analytical world.

Innerhealth (2023)

App Icon + Interface Design

Project Description

To introduce the difference between a logo and an app icon. Create an app icon and prototype a mobile app for a brand. Use the basic of user experience and user interface design to create a customer interaction that is consistent, enjoyable, and build a memorable branding for your app.

Project Tasks

Task Analysis & Flow Chart, Sketches

App Icon, App Design, App Design Pages

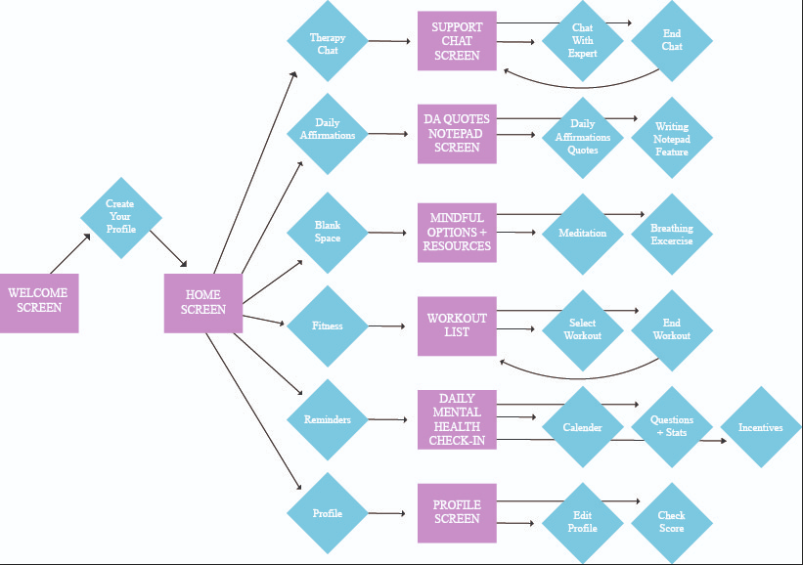
Task Analysis & Flow Chart

How a user will interact with Innerhealth in order to reach their goals.

WIP Design Sketches

Phase 1 of Innerhealth Interface App Designs.

App Design & Interface Design Pages

Innerhealth App Design and Interface

Fresh (2023)

Animal Logo Design + Brand Visual Identity

Project Description

Animals have long been a source of symbolism, so it’s no wonder that companies and brands use animals in their logos and images, gaining a competitive edge. Animal images resonate with customers, especially if they’re creatively entwined with a brand identity. The concept of a brand extends far beyond a company logo to a business’ core values and to every interaction one has with customers. It is crucial to promote the business entity through a meaningful system of visual elements.

Project Tasks

Animal Research, Animal Report, Animal Logo

Brand Identity, Brand Moodboard, Brand Mockups 

Animal Research

Pacific BlueFin Tuna

Animal Report

FIndings of Pacific BlueFin Tuna

Animal Logo Design

Fresh Design Template

Brand Identity

Brand Moodboard

Brand Identity

Brand Mockups 

Dr. Bronner’s (2023)

Green Brands (Eco Friendly Companies) Case Study

Project Description

Research an eco-friendly brand and present a case study on its challenges, brand strategy, visual identity development, environment, and significance of study.

Project Tasks

Brand Research, Brand Report, Presentation

Case Study Present Link

Like what you see? I’d love to hear from you.

hanajauregui@gmail.com

Next
Next

Photography